Nachhaltige Ernährung an der Schule
1. Teil-Modelle bearbeiten
Öffnet erneut Euer Modell, um es weiterzubearbeiten. Dabei werdet Ihr die relevanten Oberthemen "Lebensmittelverschwendung", "Regionale, saisonale (Bio-)Produkte" sowie "Fleischkonsum" nacheinander bearbeiten - jeweils begleitet durch eine eigene Recherche-Arbeit. Sofern Ihr andere Oberthemen wie z.B. Fairtrade-Produkte vertiefen möchtet, sprecht dies bitte mit Eurem Betreuer ab. Gleiches gilt für den Fall, dass Ihr Eure Gruppe in 3 Teams aufteilen möchtet, um die die 3 Oberthemen parallel zu bearbeiten.
Zeitaufwand: ca. 5 Schulstunden
Damit Ihr Euch jeweils auf ein Oberthema konzentrieren könnt, sollte Ihr dies immer ins Zentrum Eurer Betrachtung stellen - durch einen einfachen Klick auf den jeweiligen Faktor und auf das Zentrumssymbol (siehe Grafik unten). Hierdurch bleibt das Modell jederzeit übersichtlich. Ganz in Analogie zum menschlichen Gehirn wechseln wir somit bei der Modellierung die Perspektiven auf das Modell, bei dem wir einen Gedanken oder eine Assoziation auch von einem Startpunkt (Thema) aus flexibel bilden und uns zunächst auf diesen fokussieren und anschließend gedanklich zu anderen Themen wechseln. Ihr könnt jederzeit die Perspektiven erneut wechseln durch Klick auf die Symbole Perspektiv-Wechsel in der linken Ecke unterhalb des Modells.
Wie Ihr bereits erfahren konntet, geraten Modelle relativ schnell recht groß. Um diese übersichtlich zu gestalten, könnt Ihr wie oben beschrieben die Perspektive wechseln und Ebenen ein- und ausblenden (siehe Grafik unten). Wir empfehlen Euch, immer nur 2 Ebenen einzublenden und mit Perspektiv-Wechsel zu arbeiten. Dies erleichtert die gemeinsame Modellierung enorm. Zudem solltet Ihr Euch noch nicht mit der Gestaltung des Modells (Anordnung der Faktoren) beschäftigen. Dies kommt zu einem späteren Zeitpunkt.

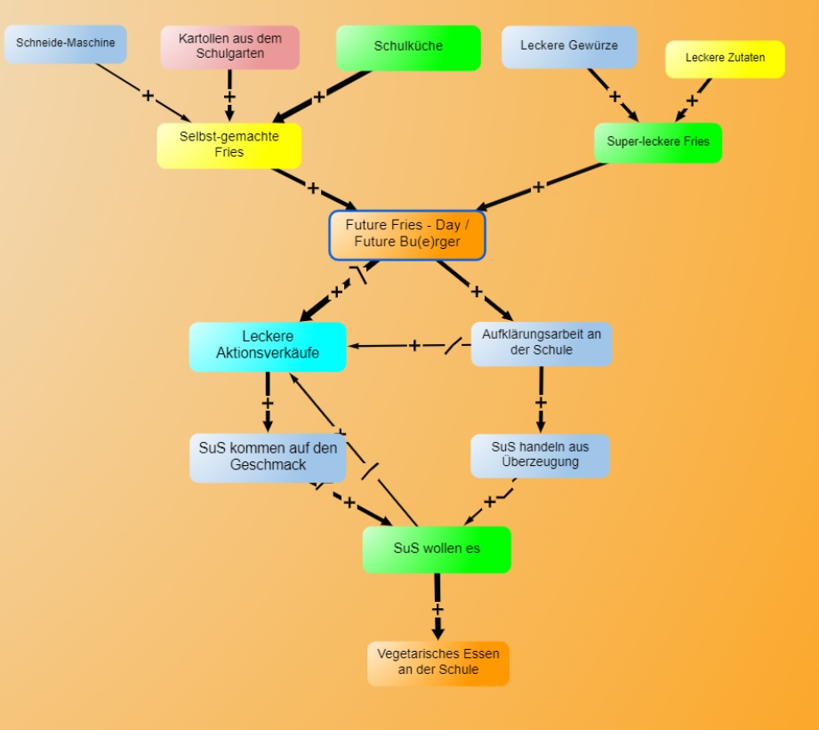
Beispiel 3: Regionale, saisonale (Bio-)Produkte
Hier findest Du eine Idee eines "Future Fries & Bu(e)rger Day", die eine Schülergruppe des Gymnasiums Lütjenburg entwickelt hat. An diesem Tag verkaufen Schülerinnen und Schüler ihre selbstgemachten Pommes, die mit Kartoffeln aus dem eigenen Schulgarten hergestellt werden, und ihre superleckeren Veggie-Burger in den Schulpausen und auf dem Nachhaltigkeitstag, um alle auf den Geschmack für nachhaltige Speisen zu bringen. Insgesamt müssen 400 Portionen (Fries & Burger) verkauft werden, um 1 Tonne CO2 einzusparen. Die Verkaufserlöse erhalten die Klassen, die sich rund um den Future Bu(e)rger & Fries Day gekümmert haben (vom Schulgarten bis hin zu Verkaufsständen), zur freien Verfügung. Dies soll als Ansporn dienen. Die Aktion soll um einen Aufklärungskampagne ergänzt werden. Dabei soll deutlich gemacht, dass es kaum etwas Nachhaltigeres gibt als selbst angebaute und frisch verarbeitete Lebensmittel. Tiefkühl-Pommes gehören zu den größten Klima-Killern. Dabei ist die Kartoffel selbst ein absolut klimafreundliches Gemüse (lediglich 200 Gramm CO2-Emission fallen pro Kilo Kartoffeln an). Die Pommes hat jedoch einen weiten Verarbeitungsweg und obendrein reichlich Kühlung hinter sich. Außerdem werden Pommes in der Regel in reichlich Öl frittiert. In Summe stehen am Ende stolze 5,7 Kilo CO2-Emissionen pro Kilo Pommes - siehe Grafik unten.

