Nachhaltige Ernährung an der Schule
1. Teil-Modelle bearbeiten
Öffnet erneut Euer Modell, um es weiterzubearbeiten. Dabei werdet Ihr die relevanten Oberthemen "Lebensmittelverschwendung", "Regionale, saisonale (Bio-)Produkte" sowie "Fleischkonsum" nacheinander bearbeiten - jeweils begleitet durch eine eigene Recherche-Arbeit. Sofern Ihr andere Oberthemen wie z.B. Fairtrade-Produkte vertiefen möchtet, sprecht dies bitte mit Eurem Betreuer ab. Gleiches gilt für den Fall, dass Ihr Eure Gruppe in 3 Teams aufteilen möchtet, um die die 3 Oberthemen parallel zu bearbeiten.
Zeitaufwand: ca. 5 Schulstunden
Damit Ihr Euch jeweils auf ein Oberthema konzentrieren könnt, sollte Ihr dies immer ins Zentrum Eurer Betrachtung stellen - durch einen einfachen Klick auf den jeweiligen Faktor und auf das Zentrumssymbol (siehe Grafik unten). Hierdurch bleibt das Modell jederzeit übersichtlich. Ganz in Analogie zum menschlichen Gehirn wechseln wir somit bei der Modellierung die Perspektiven auf das Modell, bei dem wir einen Gedanken oder eine Assoziation auch von einem Startpunkt (Thema) aus flexibel bilden und uns zunächst auf diesen fokussieren und anschließend gedanklich zu anderen Themen wechseln. Ihr könnt jederzeit die Perspektiven erneut wechseln durch Klick auf die Symbole Perspektiv-Wechsel in der linken Ecke unterhalb des Modells.
Wie Ihr bereits erfahren konntet, geraten Modelle relativ schnell recht groß. Um diese übersichtlich zu gestalten, könnt Ihr wie oben beschrieben die Perspektive wechseln und Ebenen ein- und ausblenden (siehe Grafik unten). Wir empfehlen Euch, immer nur 2 Ebenen einzublenden und mit Perspektiv-Wechsel zu arbeiten. Dies erleichtert die gemeinsame Modellierung enorm. Zudem solltet Ihr Euch noch nicht mit der Gestaltung des Modells (Anordnung der Faktoren) beschäftigen. Dies kommt zu einem späteren Zeitpunkt.

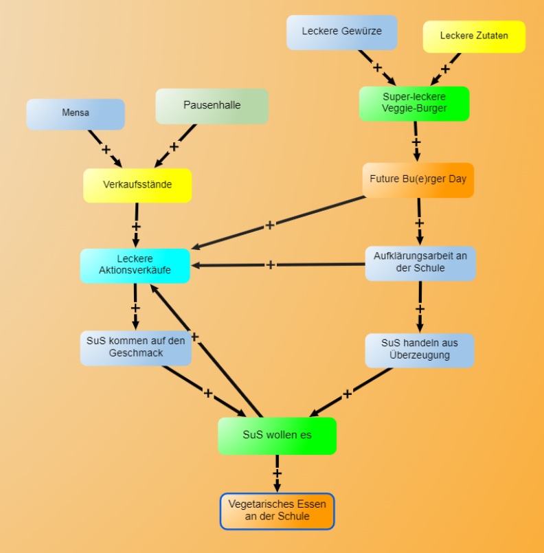
Beispiel 2: Fleischkonsum reduzieren
Hier findet Ihr eine Idee, die an vielen Schulen entwickelt wurde. Die Grafik zeigt nur einen Ausschnitt des Modells und ist stark vereinfacht. Grundsätzlich schlugen die Schülergruppen "vegetarische Aktionstage" an der Schule vor, um die Schülerinnen und Schüler über vegetarisches Essen zu informieren und sie über eine nachhaltige Ernährung und die Folgen des derzeitigen Fleischkonsums aufzuklären. Damit sie sprichwörtlich auf den Geschmack kommen, sollen Leckereien wie z.B. ein vegetarische Burger angeboten werden. Um das erhoffte Geschmackserlebnis zu erreichen, sind witzige, ausgefallene, schmackhafte Rezepte und eine qualitativ-hochwertige Zubereitung entscheidend. Damit die vegetarischen Gerichte nachkocht werden können, sollen zu allen Gerichten die Rezepte ausliegen - über ein QR-Code.
